| 標題 | 轉知:交通部公路局「常見用藥安全駕駛指引」 |
|---|---|
| 訊息分類 | 學務處 |
| 公告單位 | 生教組長 |
| 日期起迄 | 2025-08-25 00:00~2025-12-31 23:50 更新時間: 2025-08-25 10:20:38 |
| 訊息內容 |
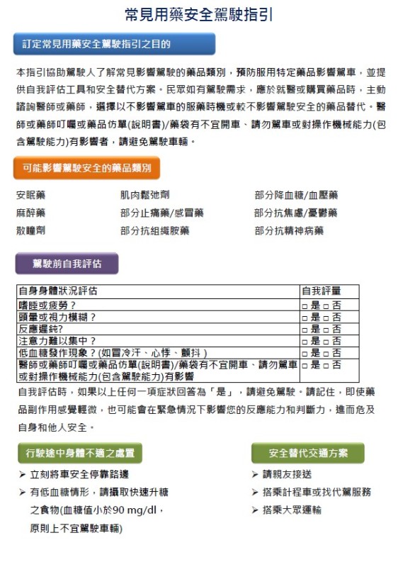
如題, 交通部公路局鑑於社會各界關注駕駛人服用藥物後可能影響駕車安全課題,就國人常用之藥品,徵詢專家意見制定旨揭指引。 本指引已置於交通部168交通安全入口網/教材文宣/懶人包/駕駛一定「藥」知道,供道安宣導及民眾下載利用。
|