標題 📣114學年度下學期 「 客語薪傳 」 教學招生中~歡迎低、中年級的學生與家長踴躍參加
訊息分類 教務處
公告單位 教學組長
日期起迄 2026-02-23 08:00~2026-06-08 18:00
訊息內容

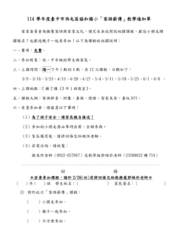
客家委員會為推廣客語與客家文化,預定在本校開設相關課程,歡迎小朋友踴躍報名!也歡迎親子一起來參加!以下為課程的相關說明:

一、費用:免費

二、參加對象:低、中年級的學生與家長。

三、上課時間:週一下午1點到4點,共12次課程,日期如下:

 3/9、3/16、3/23、4/13、4/20、4/27、5/4、5/11、5/18、5/25、6/1、6/8

四、上課地點:C棟2樓《3年1班教室》

五、課程大綱:客語拼音、詞彙、童謠、諺語、客家美食、童玩DIY。   

六、有意參加者,請留意以下事項:

    (1)為了孩子安全,請家長親自接送!

    (2)參加的小朋友務必準時出席、全程參與。

    (3)家長填寫後,請將回條交給級任老師。

    (4)若需洽詢,請致電:

     謝美珍老師(0922-057967)或教學組郭姝伶老師(23588022轉714)

若要參加課程,請於2/26 ()前將回條交給教務處郭姝伶老師

  • img