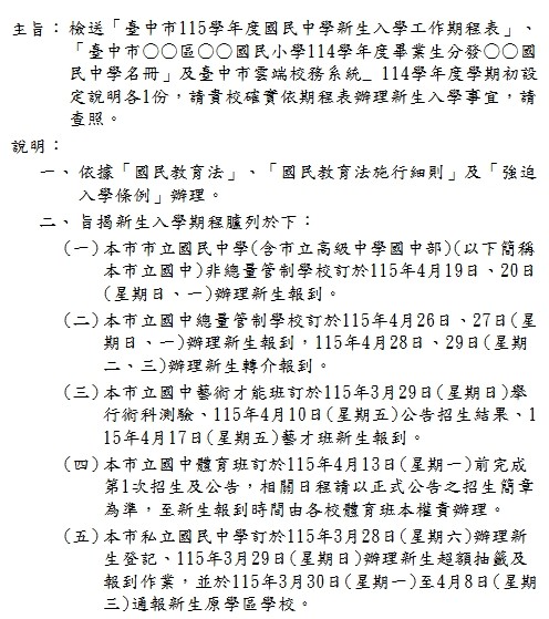
標題 台中市115學年國中入學相關訊息及期程
訊息分類 教務處
公告單位 註冊組長
日期起迄 2025-12-26 12:40~2026-05-02 12:40 更新時間: 2025-12-26 12:45:21
訊息內容
  • img
  • img
  • img