標題 公告 ★★★ 至善美術班鑑定考試試場座位表 & 鑑定時程及注意事項 ★★★
訊息分類 輔導室
公告單位 美術召集人
日期起迄 2026-03-27 10:40~2026-04-27 10:40 更新時間: 2026-03-27 10:58:04
訊息內容

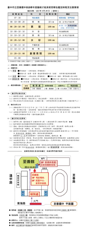
115學年度至善國中藝術才能美術班鑑定考試

鑑定日期:115年 03 月 29 日 (星期日)
測驗地點:本校(至善國中)至善館3樓活動中心

測驗科目:

(一)素描  
 ■ 考試紙材:八開素描紙 (考場提供)
 ■ 應備工具:鉛筆、炭筆、橡皮擦等相關工具 (自備)   ※考場不提供保護噴膠

(二)水彩
 ■ 考試紙材:八開水彩紙 (考場提供)  
 ■ 應備工具:顏料、筆等相關工具(自備)

(三)創意表現 
 ■ 考試紙材:八開水彩紙 (考場提供)  
 ■ 應備工具:媒材不拘,以平面表現為主
 ※工具自備,請考量作品現場乾燥時間及穩定性,考生不得攜帶任何參考資料

附件內容 <試場座位表> 及 <鑑定注意事項> 請考生及家長詳閱及鑑定簡章
當日開放校園前庭,提供陪考家長停車

附件檔案: