標題 臺中市立北新國中第六十週年校慶活動注意事項說明.1141216
訊息分類 活動&競賽
公告單位 體育組長
日期起迄 2025-12-16 17:20~2026-01-01 20:00 更新時間: 2025-12-16 17:28:18
訊息內容

 

臺中市立北新國中第六十週年校慶活動注意事項說明

親愛的同學及家長:

    北新國中今年60歲了!!學校的氣氛越來越熱鬧,各項校慶慶祝系列活動正如火如荼的展開,學生們除了在活動中爭取榮譽,「安全」及「紀律」相當重要!以下相關措施及注意事項,敬請共同遵守配合,歡迎北新校友回娘家。

校慶慶祝活動日期:114年12月26日(五)、12月27日(六)二日

活 動 主 題:六十風華育龍鳳 桃李滿門耀北新

一、活動時程

(一)運動會日期:114年12月26日(五)

時 間

項  目  內  容

地點

備 註

7:30

到校

各教室

學生到校

7:30~7:40

打掃

各教室

 

7:40~8:10

早自習

8:15~11:40

100M、跳遠決賽、4*100M接力、體適能、趣味競賽

運動場

◆教室不開放

11:40~13:00

午餐、午休

各教室

 

13:10~14:55

大隊接力

運動場

 

14:55~15:45

園遊會環境佈置、班級帳蓬及教室與外掃區打掃

各教室、帳蓬

視情況預演

15:45

放學

 

(二)校慶慶祝活動(含開閉幕、表演、表揚頒獎、園遊會):114年12月27日(六)

時 間

項  目  內  容

地點

備 註

7:30

到校

各教室

學生到校

7:40~7:50

準備時間,七、八、九年級進場定位

運動場

園遊會最後整備

7:50~8:00

活動預備

8:00~8:30

七年級創意進場

運動場

班級依指定位置集合完畢

◆教室不開放

8:30~9:20

開幕典禮:

  1.表演節目:(1)新民高中儀隊 (2)祥獅獻瑞

  2.開幕式

3.頒獎:傑出校友表揚,熱心公益造福北新獎

運動場

全校親師生及貴賓參加

9:20~9:30

60週年校慶表演活動

運動場

運動員席地而坐觀賞表演

9:30~10:00

60週年慶祝活動

  1.60週年校慶公共藝術揭牌儀式

  2.捐贈身心障礙專車剪綵典禮

  3.游泳池整修工程揭牌儀式

揭牌地點

1.校門口

2.特教大樓前

3.游泳池前

 

9:30~12:00

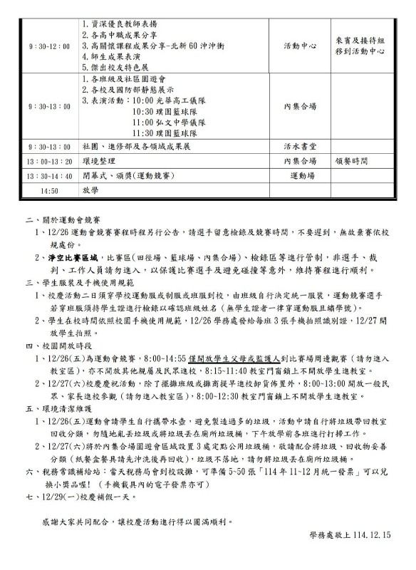
1.資深優良教師表揚

2.各高中職成果分享

3.高關懷課程成果分享-北新60沖沖衝

4.師生成果表演

5.傑出校友特色展

活動中心

來賓及接待組移到活動中心

9:30~13:00

1.各班級及社區園遊會

2.各校及國防部靜態展示

3.表演活動:10:00光華高工儀隊

            10:30璞園籃球隊

            11:00弘文中學儀隊

            11:30璞園籃球隊

內集合場

 

9:30~13:00

社團、進修部及各領域成果展

活水書堂

 

13:00~13:20

環境整理

內集合場

領餐時間

13:30~14:40

閉幕式、頒獎(運動競賽)

    運動場

 

14:50

放學

 

 

         

 

二、關於運動會競賽

1、12/26運動會競賽賽程時程另行公告,請選手留意檢錄及競賽時間,不要遲到,無故棄賽依校規處份。

2、淨空比賽區域,比賽區(田徑場、籃球場、內集合場)、檢錄區等進行管制,非選手、裁判、工作人員請勿進入,以保護比賽選手及避免碰撞等意外,維持賽程進行順利。

三、學生服裝及手機使用規範

1、校慶活動二日須穿學校運動服或制服或班服到校,由班級自行決定統一服裝,運動競賽選手若穿班服須持學生證進行檢錄以確認班級姓名(無學生證者一律穿運動服且繡學號)。

2、學生在校時間依照校園手機使用規範,12/26學務處發給每班3張手機拍照識別證,12/27開放學生拍照。

四、校園開放時段

1、12/26(五)為運動會競賽,8:00~14:55僅開放學生父母或監護人到比賽場周邊觀賽(請勿進入教室區),亦不開放其他親屬及民眾進校,8:15~11:40教室門窗鎖上不開放學生進教室。

2、12/27(六)校慶慶祝活動,除了擺攤班級或攤商提早進校卸貨佈置外,8:00~13:00開放一般民眾、家長進校參觀(請勿進入教室區),8:00~12:30教室門窗鎖上不開放學生進教室。

五、環境清潔維護

1、12/26(五)運動會請學生自行攜帶水壺,避免製造過多的垃圾,活動中請自行將垃圾帶回教室回收分類,勿隨地亂丟垃圾或將垃圾丟在廁所垃圾桶,下午放學前各班進行打掃工作。

2、12/27(六)將於內集合場園遊會區域設置3處定點公用垃圾桶,敬請配合將垃圾、回收物妥善分類(紙餐盒餐具請先沖洗後再回收),垃圾不落地,請勿將垃圾丟在廁所垃圾桶。

六、稅務常識補給站:當天稅務局會到校設攤,可準備5~50張「114年11~12月統一發票」可以兌換小獎品喔! (手機載具內的電子發票亦可)

七、12/29(一)校慶補假一天。

 

    感謝大家共同配合,讓校慶活動進行得以圓滿順利。

學務處敬上114.12.15