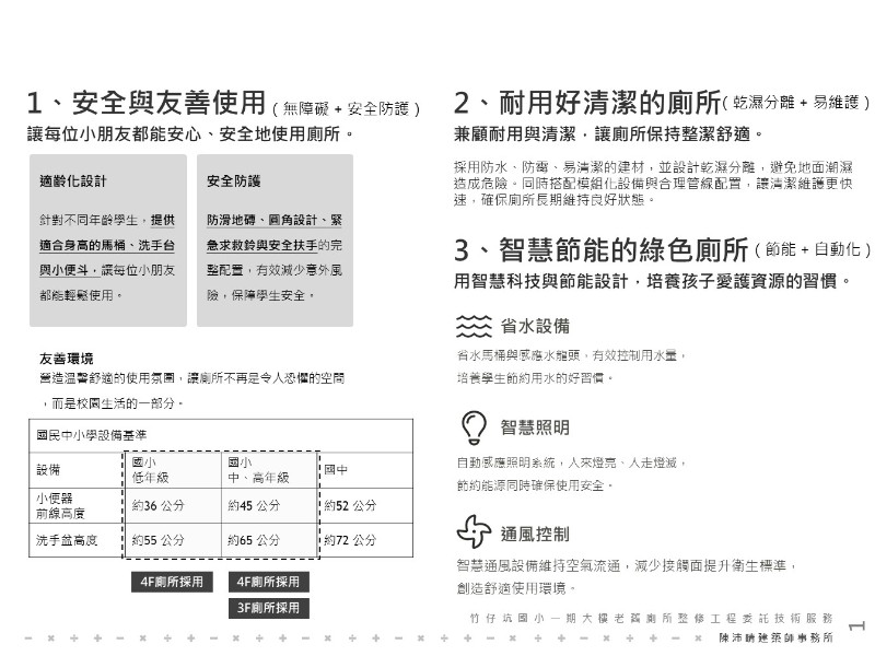
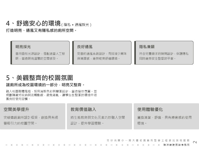
標題 竹仔坑國小一期大樓老舊廁所整修工程規劃設計
訊息分類 總務處
公告單位 總務主任
日期起迄 2025-12-18 11:00~2025-12-25 11:00
訊息內容

竹仔坑國小一期大樓老舊廁所整修工程規劃設計

  • img
  • img
  • img
  • img
  • img
  • img
  • img