| 標題 |
轉知:本市114學年度推動校園英語百閱「臺灣藍鵲雙語升級」線上認證活動獎勵辦法 |
| 訊息分類 |
教務處 |
| 公告單位 |
僱員 |
| 日期起迄 |
2025-09-24 13:40~2026-02-28 13:40
更新時間: 2025-09-24 14:14:28 |
| 訊息內容 |
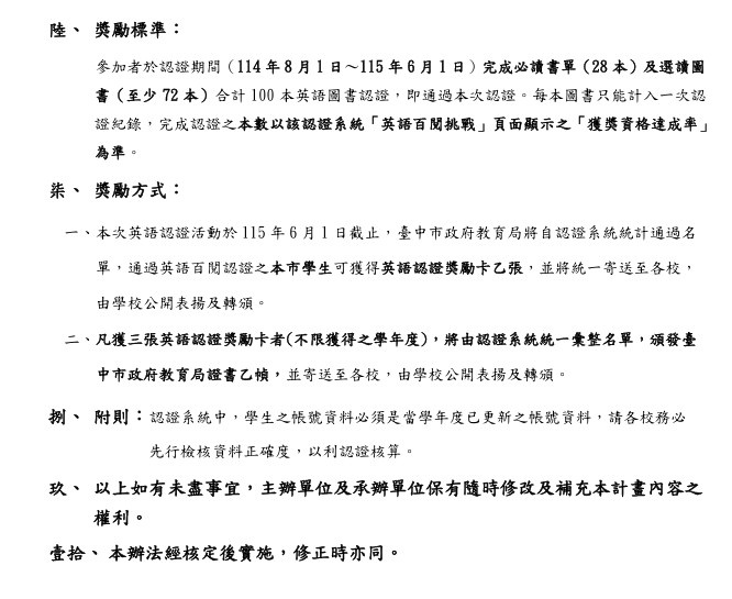
| 二、 |
為培養學生樂於接觸英語圖書,並藉以提升其閱讀及英語自主學習能力,本局辦理旨揭獎勵辦法,於認證期間(114年8月1日起至115年6月1日)完成100本英語圖書認證(28本為必讀書單、72本為選讀圖書),即通過本次認證,予以頒發認證獎勵卡乙張,相關認證內容、獎勵標準及獎勵方式請詳閱旨揭辦法內容。 |


|