標題 安心餐券使用規範最新版以及安心餐券注意事項
訊息分類 學務處
公告單位 午餐秘書 楊凱植
日期起迄 2025-10-17 09:50~2026-01-23 09:50 更新時間: 2025-10-20 11:45:36
訊息內容

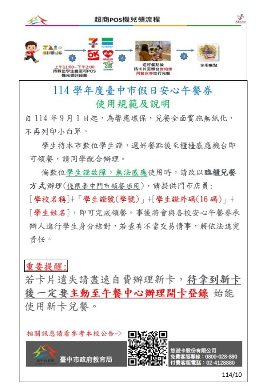
安心餐券領取注意事項:
(1)114學年度起安心餐券領取,皆已採學生證臨櫃靠卡領取,不再列印小白單。

(2)請同學不得以任何方式轉讓他人,若有不當交易者,將負法律責任。

(3)領餐時段:上午11時~下午2時止,逾時不得兌領。

(4)校網有公告「安心餐券使用規範」若領餐時遇到問題,可參考校網公告內容聯絡悠遊卡股份有限公司。

(5)補充說明:請家長協助提醒學生務必先將自己的學生證正反兩面拍照留存或記錄「學號+外觀卡號」,以因應未攜帶數位學生證或遺失,於五大超商可協助兌餐方式如下:

1.7-ELEVEN、OK、全家及楓康超市:請報出「學號+外觀卡號」,請門市人員以POS機手動輸入「學號+卡號」兌領。

2.萊爾富:萊爾富LifeET的多媒體事務機(Kiosk)提供以手動輸入「學號+外觀卡號」方式,即可印出小白單兌領。

3.有關現行臨櫃登記兌餐配套措施仍維持,但僅限於臺中市門市實施。


  • img
  • img
  • img