| 標題 | 落實生病不上學原則,各項傳染病建議病假休息天數 |
|---|---|
| 訊息分類 | 健康中心 |
| 公告單位 | 護理師 |
| 日期起迄 | 2024-04-23 00:00~2024-04-30 23:50 更新時間: 2024-04-23 09:13:10 |
| 訊息內容 |
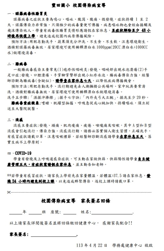
各位家長及老師~~~ 近期有學生嘔吐、腹瀉及腸病毒通報個案增加,為預防校園群聚事件發生,健康中心印製「校園傳染病宣導單張」要給家長閱讀後簽名交回條。
(1)諾羅病毒性腸胃炎:症狀有嘔吐、腹痛、腹瀉及微發燒,至症狀解除至少 48小時後再恢復上學。 (2)腸病毒:(1)疱疹性咽峽炎:發燒、咽峽部出現水泡潰瘍(2)手 足口症:發燒、口腔潰瘍、手掌腳掌臀部出現小紅疹水泡,經醫師診斷為腸病毒(含疑似),請學童在家休息七天,要做校安通報。 (3)流感(A型或B型流感):請學童在家休息五天,落實生病不上學原則。 (4)COVID-19:快篩陽性請學童自主健康管理五天,有症狀需在家休息,要做校安通報。
***請提醒學生用肥皂勤洗手、有感冒症狀戴口罩(包含上呼吸道症狀及腸胃道症狀)、每天確實做環境清潔消毒。 ***諾羅病毒及腸病毒對酒精無效,環境消毒請用稀釋漂白水1000ppm(20cc漂白水+1000cc水)擦課桌椅、地板、門把及經常觸摸的地方。 ***清理嘔吐物請戴上口罩及手套,用稀釋漂白水50000ppm(1:10)灑在嘔吐物上用報紙覆蓋清除,再用稀釋漂白水做清潔擦拭。
|