標題 1141108有修正_轉知:中投區115學年度高級中等學校免試入學作業要點含比序方式,請應屆畢業班學生家長等相關人員知悉。
訊息分類 升學專區
公告單位 註冊組長
日期起迄 2025-11-04 12:40~2026-06-25 12:40 更新時間: 2025-11-18 12:45:29
訊息內容

1.依據教育部114年10月31日臺教授國字第1145406057B號函,及臺中市政府教育局 114.11.04 中市教高字第1140103513號函 辦 理。

2.請應屆畢業生及其他有需要之學生、老師、家長留意要點內容,俾免爭議。

3.要點內容如下附件:

 

【1141118 更正訊息】
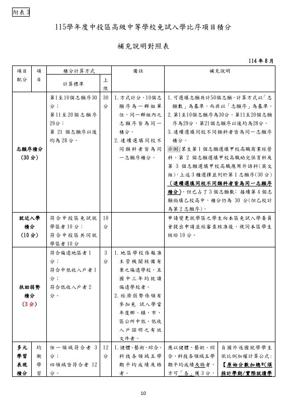
旨揭作業要點附表三「115學年度中投區高級中等學校免試 入學比序項目積分補充說明對照表」之「扶助弱勢積分」項 目配分分數誤植,更正為3分。(修正部分如以下圖片)

  • img