| 標題 | 公告本校111學年度第2次代理教師甄選第3次招考甄選類科及名額 |
|---|---|
| 訊息分類 | 校園重要公告 |
| 公告單位 | 人事主任 |
| 日期起迄 | 2022-08-09 00:00~2022-08-16 23:50 更新時間: 2022-08-09 09:58:13 |
| 訊息內容 |
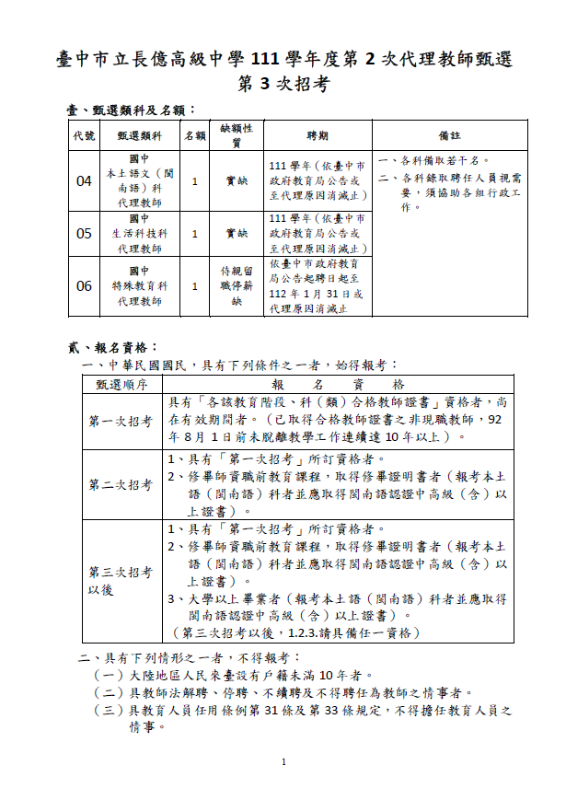
一、本校111學年度第2次代理教師甄選第3次招考甄選類科:國中本土語文(閩南語)科、國中生活科技科、國中特殊教育科各1名(如附檔)。 二、本次甄選採網路報名,請於111年8月9日(星期二)15:00至111年8月11日(星期四)15:00止(網路填寫報名資料至16:00止)至本校教師甄選資訊網https://exam.cyhs.tc.edu.tw/recruit/報名。 三、本校111學年度第2次代理教師甄選簡章及相關附表如附檔。 四、因應嚴重特殊傳染性肺炎防疫本校相關措施如下: (一)防疫期間陪考人員請勿進入校園。 (二)屬「居家隔離者」、「居家檢疫者」、「加強自主健康管理者」或「如就醫後經醫院安排採檢,返家後於接獲檢驗結果前,應留在住居所不可外出之自主健康管理者」,如適逢本項考試時間,即不得應考,且不得補考(本校將退回報名費)。 (三)應考當天請配合本校相關防疫措施: 1.於校門口量測體溫,考試當日體溫量測,若額溫≧37.5℃,不得入校應試(本校將退回報名費)。 2.請全程配戴口罩應試。 3.未配合本校防疫措施者不得應試,且不予退費。
|